当前位置: 网站首页 >> 通知公告 >> 正文
通知公告

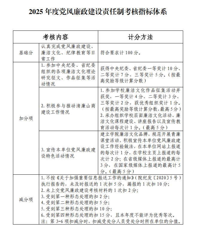
2025年度党风廉政建设责任制考核指标体系

作者:   来源:   日期:2025/09/02   访问量:

上一条:守廉关 过廉节——学生返校、入学期间、教师节、国庆节、中秋节廉洁提醒
下一条:党发〔2025〕28号--关于印发《中共山东工商学院委员会关于加强纪检监察机构专责监督与其他各类监督贯通协调的实施办法(试行)》的通知

关闭

版权所有:山东工商学院纪委、监察专员办公室
校址:山东省烟台市莱山区滨海中路191号